跳到主要內容區
Search
MENU
Menu
回首頁
正修首頁
MENU
Menu
最新消息
認識附幼
辦學理念
園長的話
團隊成員
招收對象
參觀需知
路線圖
收退費辦法
每月餐點表
上學期-8月份餐點表
上學期-9月份餐點表
上學期-10月份餐點表
上學期-11月份餐點表
上學期-12月份餐點表
上學期-1月份餐點表
下學期-2月份餐點表
下學期-3月份餐點表
下學期-4月份餐點表
下學期-5月份餐點表
下學期-6月份餐點表
下學期-7月份餐點表
入學須知
新生入園須知
上學前後的家長行動備忘錄
入學用品準備
幼生作息表
用藥安全須知
新生個資適法性
課程報報
《向日葵班》
《幸運草班》
《彩虹班》
《櫻花班》
《星星班》
教學花絮
《向日葵班》
《幸運草班》
《彩虹班》
《櫻花班》
《星星班》
學期活動花絮
大團體活動
親職活動
節慶活動
全美語活動
母親節活動
畢業系列
快樂Fun暑假
戶外教學
系所合作
安全教育
衛生保健
線上環境導覽
A棟-環境設施
B棟-環境設施
環景實境導覽
表單下載
衛教專區
聯絡我們
本功能需使用支援JavaScript之瀏覽器才能正常操作
首頁
最新消息
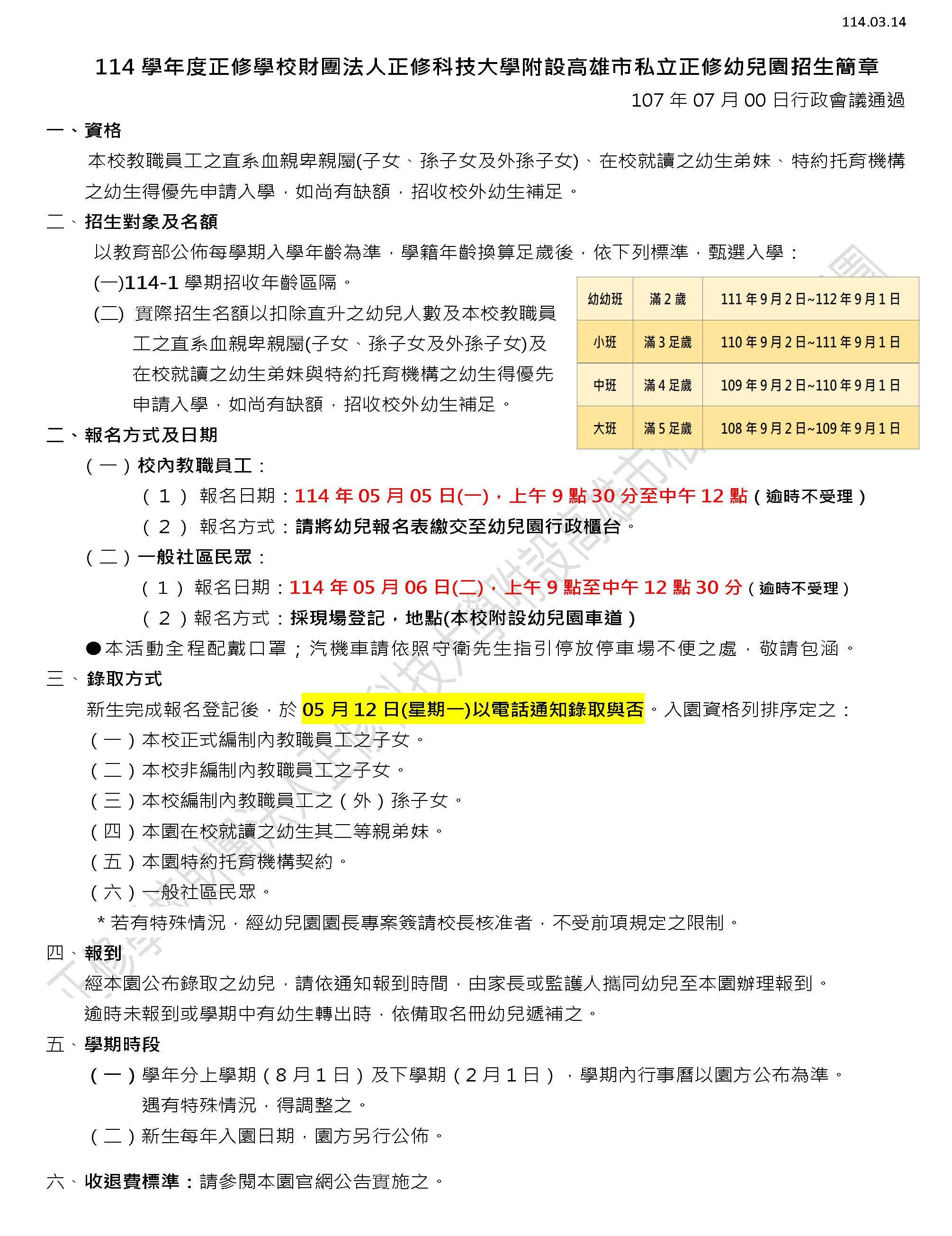
114學年度正修幼兒園招生簡章
發布日期 :
2025/03/14
正修附幼入學登記表(新).pdf
114學年度正修幼兒園收退費表.pdf
瀏覽數:
友善列印
分享
Close (Esc)
Share
Toggle fullscreen
Zoom in/out
Previous (arrow left)
Next (arrow right)